您现在的位置是:首页 > 成功案例
「最新」一起苗苗苗~佛山市中医院新冠疫苗接种点全面开放预约接种
试管快通站
2025-07-17【成功案例】8人已围观
简介最新通知根据国家省市有关新冠病毒疫苗接种工作的部署安排,我院被确定为大规模人群新冠病毒疫苗接种固定接种点,经前期紧张筹备,我院将于4月3日全面开放预约接种。【接种地点】6号楼3楼新冠疫苗接种门诊【接种时间】4月3月至6月30日:上午8:00-11:30,下午14:30-17:00(节假日如常接种;并...

最新通知
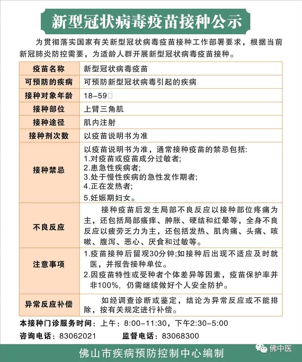
根据国家省市有关新冠病毒疫苗接种工作的部署安排,我院被确定为大规模人群新冠病毒疫苗接种固定接种点,经前期紧张筹备,我院将于4月3日全面开放预约接种。


【接种地点】
6号楼3楼新冠疫苗接种门诊
【接种时间】
4月3月至6月30日:上午8:00-11:30,下午14:30-17:00(节假日如常接种;并根据疫苗的调配数量调整接种时间)
【咨询电话】
18-59岁、无禁忌症的居民
可进入“佛山卫生健康”
申领健康码后进行预约

据介绍,医院党委书记张斌,党委副书记、院长何明丰等院领导对全民接种疫苗工作高度重视,经过实地考察和选址,最后确定在6号楼3楼设置新冠疫苗接种点。



院领导视察接种点建设情况
此接种点共设置6个咨询登记台和6个接种台,设置有市民填表区、候诊区、留观区及异常反应处置室,全方位为市民接种疫苗工作保驾护航。




附:新冠病毒疫苗接种预约流程
01申领健康码

02预约接种

赶紧预约吧!
佛山市中医院全媒体团队出品





点分享
点收藏
很赞哦!(65)